Instance Verification Kit (IVK)
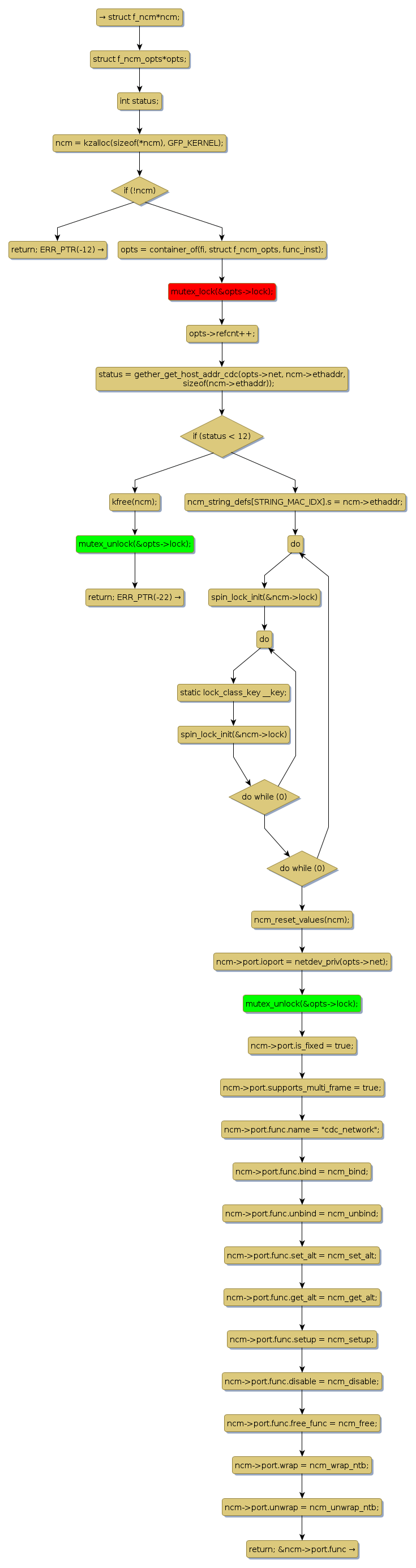
mutex lock @ [42884+24+/linux-3.19-rc1/drivers/usb/gadget/function/f_ncm.c]
Instance Signature: lock
|
The Matching Pair Graph:
|
|
Function Name
|
Control Flow Graph (CFG)
|
Events Flow Graph (EFG)
|
Source Correspondence
|
|
ncm_alloc
|
|
|
[42591+9+/linux-3.19-rc1/drivers/usb/gadget/function/f_ncm.c]
|